为了理解电机热过载保护在感应电动机我们可以讨论操作三相感应电动机的原理.存在一个圆柱形定子,并且三相绕组对称地分布在定子的内周边。由于这种对称分布,何时三相权力供应应用于定子绕组,a旋转磁场被生产。该字段以同步速度旋转。转子在感应电动机中主要由数量的固体铜条在两端短路,以使它们形成如结构的气缸笼。这就是该电机也被称为的原因灰鼠笼感应电动机.无论如何让我们来到三相感应电动机的基本点 - 这将有助于我们清楚地了解电机热过载保护.
作为旋转磁通量切断转子的每根棒导体,就会有一次诱导循环当前的流过棒状导体。启动时转子静止,定子磁场同步旋转,旋转磁场与转子的相对运动最大。
因此,削减率助势通过转子杆最大,诱导电流在此条件下最大。但由于诱导电流的原因是这种相对速度,转子将尝试降低这种相对速度,因此它将在方向上开始旋转旋转磁场捕捉同步速度。一旦转子将到同步速度,转子之间的相对速度就会变为零,因此没有任何进一步的磁通切割,因此在转子条中不会存在任何感应电流。随着感应电流变为零,在转子和旋转磁场之间的转子速度下降将没有进一步需要保持零相对速度。
一旦转子速度下降到转子之间的相对速度和旋转磁场再次获取非零值,再次导致转子杆中的感应电流然后转子再次尝试实现同步速度,这将继续直到电机接通。由于这种现象,转子永远不会达到同步速度,并且在正常操作期间永远不会停止运行。同步速度与同步速度的转子速度之间的差异称为感应电动机的滑动。
通常运行的滑动感应电动机根据电机的负载条件,通常在1%至3%变化。现在我们将尝试借鉴感应电动机的速度特性 - 让我们有一个大型锅炉风扇的一个例子。
在特征y轴上被置于第二轴,X轴被视为定子电流的百分比。当转子仍处于启动条件时,滑动是最大值,因此转子中的感应电流最大,由于变换动作,定子也将从供应中汲取重电流,其中约为额定值的大约600%全负载定子电流。当转子正在加速时,滑动减小,因此转子电流定子电流在转子速度达到80%的同步速度的情况下在12秒内降至满载额定电流的大约500%。之后,当转子达到正常速度时,定子电流迅速下降到额定值。
现在我们会讨论热量加载电动机或过度提升问题必威电子竞技大赛和必要性电机热过载保护.
每当我们考虑电机过热时,我们思想的第一件事就是加载。由于机械加载电动机,从电源中汲取更高的电流,这导致过度加热电机。如果转子机械锁定,则电动机也可以过度加热。通过任何外部机械力变得静止。在这种情况下,电动机将从电源中汲取过高的电流,这也导致热量负载电动机或过度加热问题。过热的另一个原因是低电源电压。由于电动机从电源汲取的功率ID取决于电动机的负载状态,对于较低的电源电压,电动机将从电源中抽取更高的电流以维持所需的扭矩。单阶段也会导致电机热过载.当电源的一相停止使用时,剩下的两相产生更高的电流以维持所需的负载扭矩,这将导致电机过热。电源三相之间的不平衡状态也会导致电机绕组过热,因为不平衡系统会导致定子绕组中的负序电流。再次,由于突然损失和重建供应电压可能导致电机过热。由于电源电压的突然损失,电机是减速和由于电压的突然重建,电机是加速以实现其额定速度,因此,电机吸取更高的电流从电源。
由于热量加载或电机加热可能导致绝缘故障和绕组的损坏,因此适当电机热过载保护,电机应免受以下条件保护
- 机械超载,
- 电机轴的停滞,
- 低电源电压,
- 单相供电,
- 供应主管的不平衡,
- 电源电压突然损耗和重建。
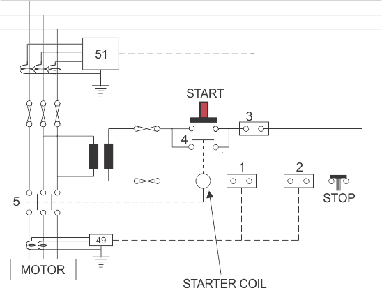
电机最基本的保护方案是热对负载保护,主要涵盖了所有上述条件的保护。要了解热负载保护的基本原理,请看看基本电机控制方案的示意图。
在上图中,当开始推动时,启动线圈通过变压器通电。由于起动线圈通电,常开(NO)触点5是闭合的,因此电机得到供应电压在它的终端并开始旋转。该起始线圈还封闭了触点4,其使起动线圈甚至启动按钮触点均匀地从其关闭位置释放。为了停止电动机,有几种常闭(NC)串联与起动线圈串联,如图所示。其中一个是停止按钮联系。如果按下停止按钮,则此按钮触点将打开并打破起动器线圈电路的连续性,因此使起动线圈断电。因此,触点5和4回到常开位置。然后,在没有电动机端子的电压的情况下,它将最终停止运行。类似地,如果打开,则与起动线圈串联连接的任何其他NC触点(1,2和3);它也将停止电机。这些NC触点与各种电耦合保护继电器在不同的异常条件下停止电机的操作。
让我们看看电机热过载保护中的热量过载继电器及其功能。
次要的CTs符合电动机供应电路的串联,与负载继电器的双金属条带连接(49)。As shown in the figure below, when current through the secondary of any of the CTs, crosses it’s predetermined values for a predetermined time, the bi-metallic strip is over heated and it deforms which ultimately causes to operate the relay 49. As soon as the relay 49 is operated, the NC contacts 1 and 2 are opened which de-energizes the starter coil and hence stop the motor.
另一件我们在提供时必须记住的事电机热过载保护.实际上每个电动机都具有一些预定的过载公差值。这意味着每个电机可能超出其额定负载,这取决于其加载条件。电机可以安全地运行多长时间用于特定负载的制造商。电动机上的不同载荷与安全条件相同的相应允许时段之间的关系称为电机的热限曲线。让我们看看下面给出特定电机的曲线。
这里Y轴或纵轴表示允许的时间(以秒为单位),X轴或横轴表示过载百分比。从曲线上可以清楚地看出,电机在100%额定负载下的长时间内可以安全运行,不会因过热而损坏。在正常额定负载200%的情况下,可安全运行1000秒。在300%的正常额定负载下可以安全运行100秒。在600%正常额定负载下,可安全运行15秒。曲线的上半部分为转子的正常运行状态,下半部分为转子的机械锁定状态。
现在,操作时间与所选热负载继电器的电流曲线的动作时间VS应位于电机的热限曲线下方,以便令人满意和安全操作。让我们讨论更多细节 -
请记住电动机起动电流的特点:在感应电动机起动过程中,定子电流超过正常额定电流的600%,但在定子电流突然下降到正常额定值后,它仍保持在10 - 12秒。因此,如果热过载继电器在10到12秒之前以600%的正常额定电流运行,那么电机就不能启动。因此,可以得出结论,所选热过负荷继电器的运行时间Vs驱动电流曲线应位于电机热限制曲线之下,但高于电机的启动电流特性曲线。热电流继电器特性的可能位置被这两条曲线所限制,如图中突出的区域所示。
在选择热过载继电器时还应注意一点。这个继电器不是瞬时继电器。它在运行中有最小的延迟,因为双金属带需要最小的加热时间和最大的工作电流变形。从图中可以发现,如果转子突然机械堵塞或电机无法启动,热继电器将在25 - 30秒后运行。在这种情况下,电机将从电源中吸取巨大的电流。如果电机不尽早隔离,可能会发生更严重的损坏。
通过提供高拾音器的过电流时间继电器,解决了这个问题。这些时间电流特性超过当前的继电器对于较低的过载值,继电器将不工作,因为热过载继电器将在它之前启动。但对于过载值较高和转子状态堵塞的情况,则采用时间过负荷继电器,而不是热继电器,因为前者的启动时间比后者早得多。
因此双金属过负荷继电器和时间过电流继电器都提供了完整的电机热过载保护。
双金属热过负荷继电器的一个主要缺点是,双金属的加热和冷却速度受环境温度的影响,不同环境温度下,双金属热过负荷继电器的性能可能不同。这个问题可以通过使用来克服RTD.或电阻温度探测器。使用RTD更准确地保护更大更复杂的电机。在定子槽中,RTD与定子绕组一起放置。RTD随温度变化的RTD变化和这种改变的电阻值的电阻惠斯通桥电路.
这种电机热过载保护方案非常简单。采用定子RTD作为平衡惠斯顿电桥的单臂。通过继电器49的电流大小取决于电桥的不平衡程度。当定子绕组的温度升高时,其电阻检测器的差异增加,这扰乱了桥梁的平衡条件。结果电流开始流过继电器49,并且在该不平衡电流的预定值之后将致动继电器并且最终启动接触将打开以停止电动机。











